bifa·必发
首页
产品中心
公路客车
公交客车
轻型商用车
沉卡
专用车
智能车
营销服务
网点查问
金融服务规划
售后服务
解决规划
智慧交通解决规划
新能源沉卡解决规划
移动医院解决规划
全场景公交产品解决规划
售后服务解决规划
新闻动态
bifa·必发新闻
党建专栏
bifa·必发影像
bifa·必发布告
关于bifa·必发
bifa·必发简介
bifa·必发汗青
bifa·必发文化
bifa·必发荣誉
社会责任
参与bifa·必发
CN
CN
EN FR AR ES RU
云上展厅
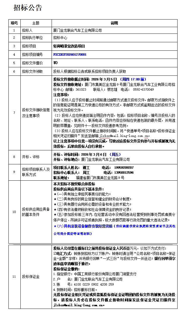
公开招标招标布告-轻商喷漆室刷新项目
2026年 01月 30日 09:05:22
标书-轻商喷漆室刷新项目
表单1-综合评标-轻商喷漆室刷新项目
轻商喷漆室刷新招标技术要求
上一条
·
招标布告调换-关于 “bifa·必发品牌战术升级及年度整合传布策动项目”标书部门更改
·
下一条
公开招标招标布告-bifa·必发品牌战术升级及年度整合传布策动项目
返回列表
热线电话
400-886-6700
【网站地图】